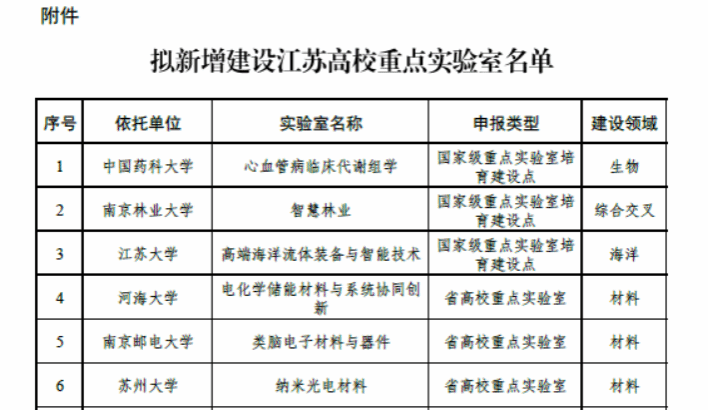
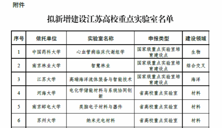
根据《省教育厅关于组织开展江苏高校重点实验室申报建设工作的通知》(苏教科函〔2025〕2号)要求,经学校遴选推荐与专家评议,江苏省教育厅于近日公布了2025年度获批的59个江苏省高校重点实验室名单。其中,由我校机械优集学院牵头申报的“新能源退役资源再生再造技术及智能装备”实验室成功入选,正式获批为江苏省高校重点(建设)实验室。

“新能源退役资源再生再造技术及智能装备”省重点实验室,面向风电、光伏退役设备和固体废弃物的再生再制造技术的研发,聚焦光伏硅废料的提纯再生利用、风电装备关键部件激光增材再制造、退役资源再生再造过程装备设计与开发三个方向,为废弃硅料、退役组件赋予新的价值,为减少风光寿命尽头的二氧化碳排放、环境污染和资源浪费提供技术支持,对完善我省新能源装备全生命周期绿色生产的产业链,助力可再生能源行业可持续地高速发展有重要意义。
“新能源退役资源再生再造技术及智能装备”省重点实验室精准对接盐城“国际绿色能源之城”的产业布局,直面新能源设备大规模退役的迫切需求,为学校打造了鲜明的学科特色。这一平台将强力推动机械、材料、环境等学科的交叉融合,不仅成为集聚高层次人才、承担重大科研项目的高地,更能通过技术攻关和成果转化,直接服务地方产业,为学校构建“学科—科研—产业”良性循环、提升核心竞争力注入强劲动力。